涂布机可以将成卷的基材,如:纸张、锂电池极片、布匹、皮革、铝箔、塑料薄膜等,涂上一层特定功能的胶、涂料或油墨等,并烘干后收卷。涂布机主要应用于鞋材、电子行业、EVA、PE、布料,造纸、印刷、电池极板等涂胶。涂布过程主要由放卷--涂布--干燥--牵引--收卷五部分完成,其中最主要的是涂布过程。按照涂布方式的不同涂布机主要分为以下几种:
一、刷式涂布机
刷式涂布机是最古老的涂布设备,最初于19世纪50年代用于使用瓷土涂料生产涂布墙壁纸。刷式涂布头有3种不同的类型:圆刷涂布头、毯辊涂布头和毯套涂布头。下图为一种早期使用的刷式涂布头。

二、气刀涂布机
20世纪30年代气刀涂布机的问世标志着现代纸张涂布工业的诞生。气刀涂布机正是克服了刷式涂布机的上述缺点,迅速被推广,导致了涂布纸产量的急剧增加。气刀涂布头的典型结构和工作原理如下图所示。

三、刮刀式涂布机
20世纪50年代出现了第一个刮刀式涂布机专利。此后刮刀涂布机技术得到了快速的发展。根据上料设备、刮刀类型和刮刀安装位置的不同,刮刀涂布头也分为许多种,如硬刃刮刀涂布机、拖刀式刮刀涂布机、软刃刮刀涂布机、喷泉式上料刮刀涂布机、短驻留刮刀涂布机、比尔刮刀涂布机、刮辊式涂布机等。

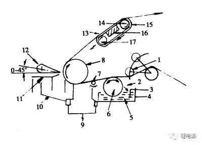
四、辊式涂布机
辊式涂布是用涂布辊向涂布面施以涂料,机内涂布以此类涂布机为主。涂布量可通过计量辊间压力进行调节,压力加强,涂料的通过量减少,涂布量也就减少。辊式涂布机的类型:
1、压榨辊式涂布头
2、逆转辊式涂布头
3、传递辊式涂布头
4、凹版辊式涂布头

五、喷雾涂布
喷雾涂布技术是一种非接触涂布方式,采用可控高压喷雾技术可对纸或纸板进行单面或双面涂布(施胶)。
六、帘式涂布
多层帘式涂布机只需经过一次涂布操作就能够赋予喷墨打印纸表面三层结构(底层、吸收层和顶层),并能够在不均匀的纸张表面上获得均匀的涂层。

七、狭缝式涂布






