【太平洋汽车新车频道】日前,备受期待的全新一代丰田普拉多(询底价|查参配)终于发布了,其在北美地区命名为LandCruiser(直译为陆地巡洋舰),新车基于与雷克萨斯GX相同的TNGA-F越野平台打造,采用非承载式车身,提供多种动力选择,包括2.4T+电机的轻混系统。全新普拉多在北美地区起售价为5万美元(约合人民币36万元),据悉,新车有望于2024年由一汽丰田国产上市。


从公布的官图来看,全新普拉多的设计风格有点返璞归真,完全联想不到它与上一代车型有何瓜葛,反而有第一代普拉多的韵味,而第一代普拉多又是基于第四代兰德酷路泽LC70系列打造,所以全新普拉多在北美地区命名为LandCruiser也并不奇怪。作为丰田最为经典的一款车,确实难以想象新一代普拉多如此新鲜,设计上基本没有传承的地方。


新老两代车型对比
具体方面,全新普拉多前脸最独特的地方是它换回第一代车型的“TOYOTA”字母LOGO,很复古的感觉,加上方正的造型、矩型设计的前大灯组、分体式进气格栅以及粗壮的前包围,呈现非常硬派的视觉冲击力。

车身侧面,与全新雷克萨斯GX的车身轮廓如出一辙,平直的腰线从车头贯穿至车尾,配备方正宽大的轮眉和车顶行李架,进一步提升了该车的硬派感。


尾部设计方面,全新普拉多的尾灯组采用纵向布局,保留了原始越野的味道,并且尾部LandCruiser和丰田的标识也采用黑色设计。
车身尺寸对比
车型
长(mm)
款(mm)
高(mm)
轴距(mm)
老款普拉多
4840
1885
1890
2790
全新普拉多
4925
1980
1870
2850
全新兰德酷路泽
4950
1945
1980
2850
全新雷克萨斯GX
4950
1980
1865
2850
车身尺寸方面,全新普拉多的长宽高分别为4925/1980/1870mm,轴距为2850mm,与全新兰德酷路泽和全新雷克萨斯GX的尺寸并没有相差太多。

此外,新车离地间隙达221mm,接近角、离去角以及通过角则分别为31度、22度和25度。


内饰方面,全新普拉多采用了丰田最新的家族式设计语言,不过整体风格依然偏向硬朗,诸如粗犷的三辐式多功能方向盘、A柱标志性的扶手设计、宽大的中控台布局及圆形空调出风口设计等。在传承硬派设计等同时,也加入了新时代配置,配备全液晶仪表盘和12.3英寸中控屏,并搭载了丰田最新的娱乐系统,配备又新一代ToyotaSafetySense系统,以及像蠕行模式以及陡坡缓降等越野功能。


动力方面,全新普拉多将提供多种动力选择,其中在北美和中国市场将会运用2.4T四缸发动机和电动机组成的混动系统,发动机最大功率330马力,系统综合扭矩630牛·米,另外电机还可额外提供49马力的动力。传动系统方面,匹配8速手自一体变速箱,并配备全时四驱、分动箱以及中央差速锁等越野功能。
而在海外市场,新车还会提供2.4T低功率发动机、最大功率282马力,峰值扭矩430牛·米;2.8T柴油发动机+48V轻混系统,最大功率204马力,峰值扭矩500牛·米,传动系统均匹配8速手自一体变速箱。另外,还会提供2.7升自然吸气发动机,最大功率163马力,峰值扭矩246牛·米。另外,丰田官方资料显示,全新普拉多在海外部分地区还会搭载6AT变速箱。

国产丰田普拉多自2020年停产停售以后,受排放法规的限制,一直没有引进国内销售,成为不少越野爱好者心中的遗憾。如今完成换代的丰田普拉多有望再次引进国内销售,并且还是国产的形式。


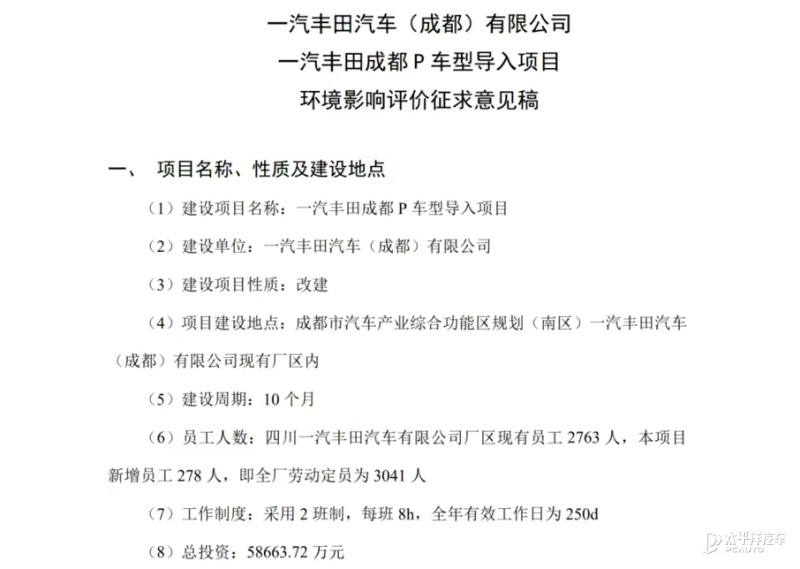
因为在前段时间,一则关于“一汽丰田成都P车型导入项目”公示在网上流传,公示中显示本项目新增的P车型为2.4T车型,年产能3.6万辆,而这里的P车型指的或就是全新普拉多。这意味着全新普拉多在国内的版本将搭载2.4T汽油发动机,传动系统匹配爱信8AT变速箱。
按照规划来看,全新丰田普拉多最快有望于2024年底国产上市,作为参考,2019款一汽丰田普拉多指导价为49.48-50.48万元,是当时同价位中为数不多的硬派越野SUV,深受越野爱好者追捧。如今众多自主品牌虽也推出越野性能很强、价格很实惠的硬派越野SUV,但在很多人心目中,丰田普拉多才是他们的白月光。如果国内售价与北美市场差不多,控制在40万元左右,相信还是会有着很大的市场前景。(图/文/摄:太平洋汽车吴启星)





