(报告出品方/作者:华创证券刘佳昆)
一、食品包装领域深耕细作,业绩短期承压(一)公司历史沿革
公司特种纸业务高速发展,上市后加速新产能投放。公司发展历程主要分为三个阶段:
1)初涉纸业,特种纸业务初具规模:
2003年,浙江五星纸业有限公司成立,公司初次涉入特种纸领域。2008年,衢州五洲特纸有限公司成立,主营特种纸的研发、生产和销售。此后,公司又先后成立子公司森远贸易、江西五星和五星进出口(浙江五星全资子公司),以扩张产能并开启省外布局;

2)资产整合,准备上市:
为计划上市,公司于2016年进行两次增资,将浙江五星、江西五星重组为五洲有限的全资子公司。
2017年又收购浙江诚宇、森远贸易100%的股权,重组为公司全资子公司。
2018年公司整体改制为衢州五洲特种纸业股份有限公司;
3)成功上市,融资扩产。
2020年11月,五洲特纸成功在上交所挂牌上市。同年12月,公司向江西五星增资4亿元以建设募投“年产50万吨食品包装纸生产基地建设项目”。
2021年2月,成立全资子公司湖北祉星,用于推进与湖北武穴政府共同投资的“年产660万吨纸浆一体化项目”。
2021年12月,公司发行6.7亿元可转债募投20万吨液体包装纸项目。

(二)股权结构集中,便于决策管理
股权集中,实控人在相关领域经验丰富。
公司为家族控制企业,控股股东、实际控制人为赵云福、林彩玲、赵磊、赵晨佳。
赵云福与林彩玲系原夫妻关系,赵晨佳系赵云福与林彩玲之女,赵磊与赵晨系夫妻关系。
赵云福、林彩玲、赵磊、赵晨佳合计持股77.5%,对公司具有较强的控制能力。宁波云蓝为公司员工持股平台,其中赵磊系普通合伙人持股14.17%,赵晨佳为有限合伙人持股10%。
考虑上述因素则实控人实际对公司控股比例为77.8%。赵磊及赵晨佳均在相关领域拥有超10年从业经验。

(三)受成本端影响,业绩短期承压
公司在特种纸领域深耕细作,产品多元化布局。
成立至今公司始终专注于特种纸领域,经过十余年的产业深耕,已发展成为国内较大食品包装纸生产企业之一,国内重要的格拉辛纸和描图纸生产企业。公司核心技术人员均有15年以上造纸工作经验,研发经验丰富,助力公司产品品类持续扩充。
截至目前公司已拥有各类特种纸产能合计约135万吨的产能,涵盖食品包装纸(78万吨)、格拉辛纸(21万吨)、描图纸(0.7万吨)、转印纸(5万吨)、特种文化纸(30万吨)、液体包装纸(20万吨)产品销售直接面向终端客户。


公司收入及毛利贡献主要来自食品包装纸。
随着公司产品品类不断丰富,食品包装纸收入占比有所下降,由2017年的76%逐步下降至2021H的50%,毛利贡献相应由2017年的73%下降至2021H的63%;与此对应,格拉辛纸业务随着2019年江西五星15万吨产能投产,收入占比提升至28%;转移印花纸及文化纸均为公司近两年新布局业务,随着新产线产能释放,预计后续收入贡献也会有所提升;插图纸整体收入及毛利均较为稳定。

受成本端影响,短期业绩承压。
2021年前三季度公司营收增速明显高于历史增速,同比+35.7%,而扣非归母净利润同比增速回落至27.7%。
季度拆分看,三季度公司扣非归母净利润下滑幅度较大,同比-32.1%,导致2021Q3业绩增长放缓的直接因素是毛利率的大幅下滑,毛利率同比-7pct,环比-10.5pct。

导致毛利率短期下滑原因,主要在于:
1)纸浆价格快速上涨。
纸浆在公司主营业务成本中占比近80%,且公司木浆80%以上采用进口浆,因此成本与进口纸浆价格相关性较高;通过敏感性分析,浆价变动1%会影响公司毛利率变动0.60pct,纸价变动1%会带动公司毛利率变动0.73pct;Q3随着低价库存浆的消耗,外加进口纸浆价格持续上涨,使得成本端直接承压;
2)能源动力成本增加进一步削弱了公司的盈利能力;
3)此外Q1末投放的30万吨文化纸产能爬坡对成本端也带来了一定程度的影响。

特种纸源于1945年美国国立现金出纳机公司研制成功的无碳复写纸,是一类针对特定性能和用途而制造或改造的纸的总称,特种纸广泛应用于医疗、商业、食品、航空航天、建材家居等诸多领域。
同大宗纸种相比,特种纸具有如下特点:
1)产品针对性强,具有预定特殊用途,与白板纸等大类纸相比产量和市场容量小;
2)加工工序复杂,加工技术难度较大,附加值较高;
3)产品种类繁多,下游客户广且相对专业化。
特种纸下游应用广泛,食品包装用纸为第一大子领域。
特种纸根据应用领域可细分为:
食品包装纸、格拉辛纸等标签用纸、热转印纸等印刷用纸、医疗包装纸等。根据前瞻产业研究院统计的数据,食品包装纸是特种纸第一大应用领域,在总需求中占比26.2%、其次为装饰原纸占比14.9%、热敏纸占比7.3%、格拉辛纸占比4.5%。结合公司业务布局,我们重点分析食品包装纸、格拉辛纸、热转移印花纸等子领域。

(一)食品包装纸:多领域助推市场需求持续增长
1、食品包装优质赛道:高壁垒、高盈利
食品卡相对社会卡具有较高的进入门槛,具体表现在:
1)资质壁垒:食品卡一般应用于和食品直接接触的包装,因而下游客户对食品包装安全要求较多,对供应商的生产能力、技术水平、资金实力、生产工艺、卫生条件、产品品质、人员素质及管理能力都有很高的要求,大型客户会对原材料做溯源;
2)客户粘性壁垒:客户对供应商的考核时间较长且粘性较高(与优质客户做深度绑定一般需要3-5年时间)一旦双方达成合作,便能建立长期稳定的合作关系;
3)技术壁垒:客户要求存在差异,需要根据不同客户不同的要求,做定制化开发,没有行业长时间的积累,很难进入。

较好的客户粘性使得食品包装纸价格变动小于纸浆价格变动幅度;定制化生产、较高的门槛壁垒使得食品包装纸盈利能力优于相近的大宗纸种白卡纸,即使在特种纸领域里,食品包装纸的盈利能力处于行业领先位置(描图纸毛利率较高主要在于下游需求稳定且生产企业较少,主要企业议价能力较强,因而毛利率较高)。

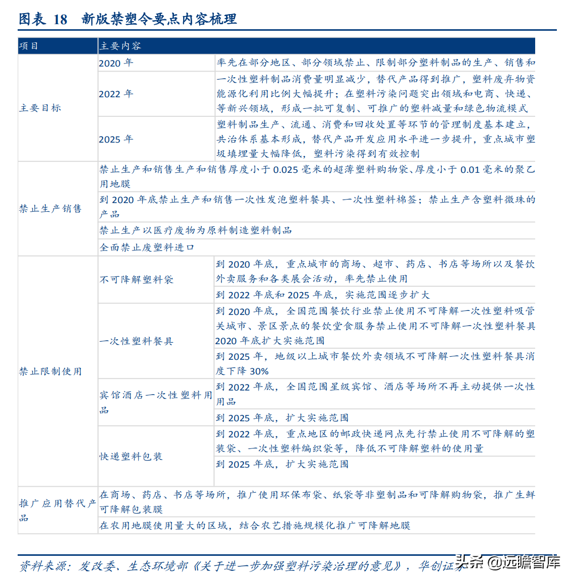
禁塑令全面铺开,以纸代塑推动食品包装纸需求提升。
1)2020年初国家发改委、生态环境部印发了《关于进一步加强塑料污染治理的意见》,分2020、2022、2025三个时间段,明确了加强塑料污染治理分阶段的任务目标;到2020年率先在部分地区、部分领域禁止、限制部分塑料制品的生产、销售和使用;截至2021年1月,31省份已发布塑料污染治理相关实施方案或行动计划,禁塑令全面铺开;
2)在上述背景下,由于可降解塑料配套产能及设备尚不完善,“以纸代塑”成为趋势,食品包装纸的需求持续增长。

2、下游需求高速增长
(1)外卖餐饮带来食品包装行业第一增长曲线购买力提升+环保升级+外卖市场发展推动餐饮纸包装规模持续扩容。
1)餐饮消费与居民购买力高度正相关。
根据国家统计局数据,2013-2020全国居民可支配收入由18311万元提升至32189万元,剔除价格因素实际购买力增长2.1%。居民购买力的持续提升奠定餐饮业持续增长的基础;
2)互联网技术发展及消费便捷化需求进一步提升带来餐饮外卖市场迅速发展。
根据中国饭店协会统计的数据,2013-2020我国餐饮外卖市场复合增速高达45%,在餐饮市场中渗透率由2.0%加速提升至16.8%;未来随着外卖服务场景的拓展和用户需求进一步深化以及餐饮物流持续优化,居民购买力稳步提升,可以预计餐饮外卖仍将保持强劲增长。

未来5年餐饮外卖包装需求快速增长。
外卖领域目前对一次性塑料餐具用量较大,在国内可降解塑料短期内产能不足且成本较高的背景下,我们认为纸质餐具是较为理想的替代产品。我们对截至2025年外卖领域订单量及单个订单一次性塑料餐具量进行了预测,并对当中的可降解塑料及纸包装占比进行了假设,测算出食品包装纸替代餐饮外卖领域一次性塑料餐具规模约为213万吨。

(2)冲调热饮料带来食品包装行业第二增长曲线
随着年轻消费群体崛起新式茶饮迅速发展:
1)以喜茶、奈雪的茶、茶颜悦色等为典型代表的新式茶饮受到年轻消费群体的青睐。
根据灼识咨询的统计,按零售消费价值计算,2020年中国茶市场规模4107亿元,占同期非酒精类饮料市场的33.3%,预计到2025年将增长至8102亿元;
2)现制茶饮一般都需用纸盒包装。
2015-2020中国现制茶饮市场规模快速发展,复合增速21.9%,在中国茶市场渗透率由16%提升至28%,根据灼识咨询现制茶渗透率还将于2025年提升至42%,届时市场规模将增长至3400亿元。

纸包装在单杯茶饮成本占比中较低,客户对包装价格不敏感:
1)根据灼识咨询统计的数据,截至2020年高端茶饮品牌平均每单销售价值35元,中低端品牌平均每单销售价值10~15元左右;
2)根据36kr对一杯多肉葡萄成本的拆分,可以看到单杯茶包装成本1~1.5元,在含奶盖、葡萄原汁、其他辅料、茶汤、葡萄果肉的总成本中,杯子+杯盖+杯托+杯帽+打包带合计纸包装成本占比8%左右。

未来茶饮纸包装市场空间较大:
根据上述信息,另假设平均每笔订单购买杯数为2杯,在此基础上我们测算到2025年茶饮纸包装(含杯子、杯盖、杯托、打包袋)规模约274亿元,相较2020年有约184亿元的市场增量空间,若按食品包装纸均价6000元/吨计算(五洲特纸过去4年均价)茶饮市场带来的食品包装纸增量空间约307万吨。

随着消费升级,咖啡作为休闲、社交的一种重要方式得到了快速发展,咖啡市场中食品纸包装需求主体现磨咖啡需求增速高于行业增速:
1)咖啡市场包括现磨咖啡、挂耳咖啡、速溶咖啡等,而现磨咖啡是咖啡市场里纸包装需求的大户。2018年全球现磨咖啡渗透率已达到81%,而我国同期仅25%的水平;
2)根据弗利沙文统计,2016-2018国内现磨咖啡市场增速明显高于咖啡行业整体增速,并预计未来现磨咖啡仍将以高于行业增速增长,到2023年现磨咖啡市场规模将达到1579亿元,较2020年复合增速高达35.6%。


未来五年现磨咖啡带来食品纸包装需求增量约78万吨:
根据上述信息,同时提出以下假设:
1)2024-2025的咖啡消费增速采用2018-2023的复合增速8.6%;
2)假设现磨咖啡渗透率到2025年提升至60%;
3)单杯咖啡纸包装成本采用瑞幸咖啡的单杯低值易耗品成本。由此我们测算出现磨咖啡纸包装的需求到2025年将增长至65.8亿元,较2020年有近47亿市场空间的增量,复合增速28.2%,若按食品包装纸均价6000元/吨计算(五洲特纸过去4年均价)现磨咖啡市场带来的食品包装纸增量空间约78万吨。

(3)液态包装国产替代化有望打开食品包装行业第三增长曲线
原纸是食品包装纸的主要载体,起稳定支撑作用;根据国家统计局,我国液态奶产量由2001年的1025.5万吨增长至2020年3440.14万吨,年均增速6.6%。

液态包装国产替代化进一步打开食品包装纸需求空间:
根据IMF统计,2019年我国人均液态奶消费量41kg,与饮食结构相似的日本(人均液态奶消费69kg)相比也有较大差距;我国液态奶包装市场长期被国外企业垄断,国外液态包装企业倾向于和国外原纸生产商合作。
如利乐公司长期占据国内液态包装市场第一,同时长期和国外原纸供应商如斯道拉恩索、BillerudKorsnäs等合作,随着近几年本土液态包装企业的崛起,有望打开国内原纸生产企业进入液态包装市场。

(4)方便面带来稳定增长需求
方便面市场回暖带来食品包装纸的稳定需求。
根据世界方便面协会统计国内方便面需求自2016年起稳步提升,2016-2020方便面需求复合增速3.5%。
其中容器面作为方便面中的中高端产品,市场份额持续增加,以康师傅为例,2013-2020容器面销售占比持续在45%以上,2019年占比接近50%。
容器面是方便面中的主要消耗食品纸包装的产品,随着容器面的稳步提升,食品包装纸的需求也稳步增长。

未来五年方便面包装纸需求复合增速8.2%,增量空间约30万吨。
根据智研咨询统计的数据,2020-2025年国内方便面需求有望由443亿份增长至524.9亿份,另根据智研咨询统计的2020年康师傅行业市占率43.2%。

根据康师傅公司财报,2020年康师傅面碗金额占比46%,通过淘宝、天猫等线上平台我们测算康师傅容器面均价4.5元/桶左右,据此推算2020年康师傅容器面销量占比40%左右并以此作为容器面的行业渗透率参数,在此基础上提出以下假设:
1)到2025年容器面市占率提升至50%,
2)采用康师傅畅销产品“康师傅香辣牛肉面”的桶装克重35g作为行业单个面碗桶装克重;综合以上我们测算出方便面包装纸需求有望到2025年提升至92万吨。

食品包装纸行业竞争格局相对较好。
根据卓创资讯,2020年白卡纸行业产能规模约1122万吨,根据中国产业研究报告网发布的数据,当前白卡纸下游需求中食品卡占比约25%,据此估算食品卡规模约280万吨,其中主要生产企业包括五洲特纸(78万吨产能)、宜宾纸业(25万吨产能)、太阳纸业(20万吨产能),公司产能占比28%,明显高于太阳纸业和宜宾纸业。

行业未来产能投放适度。
根据卓创资讯,行业未来白卡纸投放主要是社会卡,食品包装纸方面除公司明年50万吨产能稳定释放及2023H20万吨液体包装纸投产外,行业内仙鹤股份将于2022年投放33万吨的食品卡纸,另有240万吨的纸基项目将于2023-2024陆续投产。

行业整体需求大于供给。
我们假设平均单吨食品包装纸价格采用公司近4年平均售价为6000元/吨,结合前述测算得出2020年食品包装纸总需求为273.3万吨,预期到2025年需求会增加到871.1万吨,未来5年增量空间近600万吨。供给端根据我们整理得情况,未来2-3年行业产能增量约350万吨,整体上需求增量大于供给增量,赛道景气度较高。

(二)格拉辛纸:不干胶带动格拉辛纸市场增长
1、快递物流推动标签市场增长
格拉辛纸经过超压后,纸张质地致密、均匀、有很好的内结合强度和透明度,是制作包括条形码在内的各类标签、各类不干胶制品和胶带或有黏性工业用品等的常用离型材料。
受益于日化、酒品、饮料等行业发展,商品包装相关的标签需求量不断增长,市场规模持续扩大。
2017-2020全球标签市场规模由374亿美元增长至432.5亿美元,年均增速5%,按此增速测算到2024年全球标签市场规模将达到526亿美元。
国内标签印刷市场规模增速高于全球。
中国是全球最大的标签生产国和消费国,按2020年市场规模计算国内标签市场占比18%。2016-2020国内标签印刷市场规模由392.7亿元增长至540亿元,年均复合增速8.3%高于全球增速,预计2021年市场规模将达到600亿元。

不干胶标签需求持续增长将带动标签市场发展。
从标签细分品类看,不干胶标签是标签市场的主导产品,根据公司募集说明书披露的数据,2017年不干胶标签在标签市场中占比58%且未来仍是市场主流。
根据中国印刷及设备器材工业协会的统计,近几年国内不干胶标签消费量及人均不干胶消费增长迅速,2011-2017年除2015年外,国内不干胶消费量均呈两位数增长。
不干胶使用量的增加推动格拉辛纸消费的增长,2011-2018年格拉辛纸产量由0.6万吨增长至30.2万吨,复合增速75%。

当前我国不干胶消费渗透率低于海外,快递行业的飞速发展将推动不干胶市场渗透率的提升。
中国印刷及设备器材工业协会预测2019年我国人均不干胶消费量5.1㎡,远低于澳大利亚新西兰、北美、欧洲等成熟市场人均消费水平。

物流行业是不干胶标签的主要消费领域,后疫情时代居民线上消费习惯持续培育叠加直播带货方兴未艾,推动电商业务快速发展。受电商业务的推动,快递业务量持续增长。
2017-2020随着线上交易额增速放缓,快递业务量增速同步放缓,但年均增速依然达到了27.7%。
尤其在疫情下居民网购需求持续释放,使得2020快递业务增速增加6pct。
根据国家邮政局统计的数据,2021年1-11月快递业务量累计同比+32.3%,后疫情时代预期快递业务高景气持续。


行业集中度相对较高。我国格拉辛纸国产化开始于2000年,发展至今根据公司披露的投资者关系记录,格拉辛纸行业市场规模55万吨左右,通过梳理相关公司公告,行业主要公司有五洲特纸产能21万吨,市占率37%,位居行业第一;其次为UPM和仙鹤股份产能15万吨左右,市占率均为27%。规模优势带来较高的毛利率。
与同行相比,公司格拉辛纸具有较高的毛利率,主要在于:
1)公司专注于格拉辛纸的生产和销售,标签离型纸产品中的其他产品并未涉足,单一格拉辛纸产能较大,具有一定的成本优势;
2)公司在格拉辛纸生产工艺方面具有一定的技术优势,通过不断改进工艺配方,在保证产品质量的前提下,有效地控制了成本。

行业未来新增产能有限。
梳理行业主要公司未来格拉辛纸产能投放情况:行业整体产能扩产较少,主要是民丰特纸在2021年1月6日公告对2条产线技改,技改完成后包括离型原纸、食品包装在内的预期合计投放产能5万吨,项目建设期24个月。行业当前供给略大于需求。
根据以上信息,我们提出以下假设:
1)后疫情时代快递物流年均增速保持30%、此后年均增速放缓至25%;
2)行业电子面单使用率98%,目前主流物流企业电子面单使用率在98%左右;
3)面单成本采用圆通2020面单成本数据;
4)格拉辛纸吨售价为五洲特纸近4年均价。测算得出行业当前产能略大于需求,但随着未来需求端的持续释放,产能会被有效消化,到2025年格拉辛纸需求量将增加约50万吨。

(三)热转移印花纸:数码印花打开印花转移市场
热转移印花纸逐步打开市场,行业集中度较高。热转印纸是一种载体,用特殊的热转印油墨把各种图案印刷在上面,然后通过温度和压力将图案再转移到产品上,下游应用领域包括化纤、塑料、金属、皮革等表面的印花。
2018年我国热转印产量19.2万吨,同比增长3.2%,2011-2018年CAGR达到9.6%。数码热转印技术作为较新的印花技术,目前国内应用并不广泛,未来有望打开市场空间。

数码印花纸将带动转移印花纸需求的增长。
热转移印花纸的最大市场为热升华转印,主要用于化纤服装或面料的印染,开始于2000年后喷墨数码打印技术的普及,2018年数码热升华转印纸需求约为5~6万吨,占比25%~30%。
根据WTiN统计2011-2019全球数码印染快速发展,在印花总市场中数码印花市占率由1%提升至7.2%,欧洲市场数码印花市占率已达到40%以上,国内数码印花渗透率尚不足2%,我们判断未来国内数码印花需求会持续提升,主要基于:
1)数码印花环保优势明显:
数码印染工艺中因不需要废浆处理,数码直喷污染程度仅仅是传统污染的1/25,而数码热转印可以实现零排放;
2)国产超高速打印机(single-pass)带来更高效、低成本的生产推动数码热转印发展:
根据纸业网的统计超高速打印机可实现3-5万米/天的打印效率,远高于传统工业喷头打印机模式,高效率带来的是成本的下降,目前数码热转印价格可以实现3元/米以下,相当于传统印染价格水平。在国内环保监管趋紧叠加生产成本持续下行下数码印花市场有望持续扩充。

(一)经营稳健、业绩稳步扩张、ROE处于较高水平
产能提升、管理优化,带动销售净利率增长。
2016-2021Q3,公司销售净利率为6.30/9.22/7.69/8.39/12.85/11.70%。公司净利率波动主要受产品毛利率变动影响,2018年净利率下降主要是食品包装纸、格拉辛纸毛利率降低所致。
2018年以来,随着公司体量增长,规模优势不断凸显,且公司综合管理能力优异,降本增效执行有力,期间费率较低,使得公司销售净利率稳步增长。
2021Q3受原材料木浆价格、煤炭等能源成本、新会计准则等多因素影响,公司前三季度毛利率同比下降,影响Q3净利率降至11.70%。预计未来随着高质量产能持续陆续投产,管理不断优化,公司盈利能力有望继续提升。

资产负债率呈下降趋势,财务结构向好改善。
2016-2021Q3,公司资产负债率为79.09/68.95/59.09/59.96/50.30/49.97%,自2016年来持续下降;有息负债率为47.01/47.33/54.72/59.39/57.73/58.33%,在同行中处于中等水平。

浆价和产能变动影响周转率,存货周转和总资产周转率均高于可比公司。
2016-2021Q3,存货周转率为6.82/8.16/9.29/8.71/6.19/4.79,呈先升后降趋势,主要由纸浆价格波动和产能变化所致。
公司存货周转率高于可比公司,主要由于其采取以销定产的经营策略,为客户提供定制化产品。此外,公司客户结构基本稳定,在手订单充足,使公司得以保持相对较低的库存商品水平,以及保障新增产能的消化。
2016-2021Q3,总资产周转率为1.14/1.27/1.24/1.06/0.89/0.75,呈下降趋势,主要原因是随着近年产能与规模不断扩张,公司提前购置设备等生产资料,导致总资产规模提升,总资产周转率略有下滑。与业内公司相比,公司总资产周转率较高,原因在于公司新建项目以采购高性价比纸机并自行技改的模式为主,投入相较同业更少。
2020年存货周转率和总资产周转率大幅下降是因为疫情期间客户停工导致库存商品增加,为防止原材料价格波动影响进行大体量、低价位的原材料存货。
2021Q3,随着产能与规模的不断扩张导致公司总资产规模提升,相应总资产周转率略有下滑。未来随着产能逐步释放,周转率有望恢复至较高水平。

ROE处于行业较高水平。
2016-2021Q3,ROE为34.28/45.03/26.03/21.92/25.11/17.60%。2020年公司ROE为25.11%,其他四家可比公司ROE平均值为2.62%,公司ROE水平显著高于行业平均值。
2018年公司ROE同比下降19pct,主要原因是2018年股东货币资金增资1.83亿元导致权益乘数下降,同时受纸浆价格上涨和其他格拉辛纸厂商产能释放影响,销售利润率下降。
2019年,ROE下降的主要原因是格拉辛纸产线投产后还未满产,资产周转率下降所致。
2020年ROE出现回升,主要因为规模效益凸显,原材料价格低位运行致毛利率提升,以及疫情期间公司保障生产稳定。
2021Q3ROE下降幅度较大,主要是因为销售净利率、权益乘数和资产周转率的共同下滑导致。
与业内公司相比,公司ROE较高,主要因为资产回报率较高。未来随着新增产能完全释放,资产周转率提升将促使ROE进一步提高。

(二)客户壁垒——深度绑定核心大客户
深度绑定下游大型客户且客户粘性好。
公司食品包装纸的主要客户为顶正包材、统奕包装、岸宝集团等,最终用户为康师傅、统一等大型的食品饮料公司;公司格拉辛纸的主要客户为AveryDennison(艾利丹尼森)、冠豪高新等国内外知名标签纸生产企业;公司描图纸的主要客户为无锡尚瑞等国内知名企业;转移印花纸和文化纸的主要客户为厦门建发纸业有限公司等企业。
2017-2021H核心客户销售额在总营收中占比持续稳定在30%以上且公司与顶正包材、AveryDennison、统奕包装等大型客户均具有至少5年的合作关系,体现了较强的客户粘性。

(三)布局浆纸一体化,向内深挖控成本
自制浆可有效降低产品生产成本,熨平周期波动。2018-2021H纸浆价格整体经历了由高到低而后再度拉升的过程,太阳纸业凭借自制浆的相对成本优势,淋膜原纸的毛利率受纸浆价格波动较小,始终稳定在26%左右。
与此对应公司因没有自制浆线,毛利率整体波动幅度相对较大。纵向延申布局林浆纸一体化,向内挖掘控成本构筑核心优势。
公司于去年年底在湖北省开始着手布局林浆纸一体化项目建设,参考太阳纸业林浆纸的布局,若公司投资项目顺利实施,届时有望进一步提升自身盈利能力及抗周期能力。

(四)加码“食品包装”业务——加速业绩释放
产能陆续投放,生产规模快速扩大。
截至2021年12月,公司已经拥有135万吨造纸产能,其中
1)公司特种纸业务:食品包装纸78万吨、格拉辛纸21万吨、转印纸5万吨和描图纸0.7万吨;
2)大宗纸业务:公司已经具有双胶纸产能30万吨。
新产能投放预计增厚毛利近6亿元。公司江西50万吨食品包装纸项目已于近期投产,预计明年释放70%的产能,按照1400元/吨毛利测算,50万吨食品卡有望贡献近5亿毛利;此外2021Q1投产的文化纸产能将于明年稳定运行,我们测算该部分可增厚约6100万毛利。

预计禁塑令助推特种纸行业快速发展,而食品包装纸是特种纸领域的优质赛道,具有高壁垒、高盈利、需求高增长的特点。
公司卡位食品包装纸优质赛道,市占率行业领先,拥有核心客户优势及较强的管理能力,ROE高于同行可比公司,湖北林浆纸一体化项目有望提高公司抗原材料波动能力,进一步挖深护城河。
同时公司积极加码布局食品包装纸业务,未来产能稳定释放有望加速业绩成长。
考虑近期成本端价格上涨带来业绩短暂承压,我们调整2021-2023年公司归母净利润预测分别为4.01/6.51/8.03亿元(前值7.51/11.18/15.39亿元),对应EPS分别为1.00/1.63/2.01元/股(前值1.88/2.80/3.85元/股),对应PE分别为23/14/12倍。
参考绝对估值法,调整目标价至34.7元。
五、风险提示1.纸浆价格持续居高不下:
通过敏感性分析,纸浆每变动1%,对公司毛利率影响0.6pct,如果未来纸浆价格持续居高不下或进一步上涨,会加重公司成本端压力,削弱盈利能力;
2.纸价大幅下滑:
相对纸浆,公司毛利率对纸价更为敏感,纸价每变动1%影响毛利率0.73pct,若纸价大幅下滑,会直接影响公司业绩释放;
3.禁塑令下行业需求大幅不及预期:
公司未来业绩增长离不开行业需求的扩容,若需求大幅不达预期,会影响公司业绩的增长;
4.产能投放不及预期:
公司业绩测算基于产能稳定释放,若产能投放不及预期,业绩增长或不及预期。
—————————————————————
报告属于原作者,我们不做任何投资建议!
如有侵权,请私信删除,谢谢!





