热继电器是一种电气保护设备。它是利用电流的热效应来推动动作机构使触点闭合或断开的保护电器,广泛用于电动机的过载保护、断相保护、电流不平衡保护以及其他电气设备的过载保护。热继电器由热元件、触点、动作机构、复位按钮和整定电流装置等部分组成,见图6-11。
图6-11热继电器的外形结构
热继电器有两相结构、三相结构和三相带断相保护装置3种类型。对于三相电压和三相负载平衡的电路,可选用两相结构式热继电器作为保护电器;对于三相电压严重不平衡或三相负载严重不对称的电路,则不宜用两相结构式热继电器而只能用三相结构式热继电器。
热继电器的型号热继电器的型号含义如下:

常用的热继电器有JR0、JR16、JR20、JR36、JRS1、JR16B和T系列等。
JR20系列热继电器采用立体布置式结构,除具有过载保护、断相保护、温度补偿以及手动和自动复位功能外,还具有动作脱扣灵活、动作脱扣指示以及断开检验按钮等功能装置。JR20系列热继电器的主要技术参数见表6-21。
表6-21JR20系列热继电器的主要技术参数

JR36系列双金属片热继电器主要用于交流50Hz、额定电压至690V、电流从0.25~160A的长期工作或间断长期工作的三相交流电动机的过载保护和断相保护。JR36系列热继电器的主要技术参数见表6-22。
表6-22JR36系列热继电器的主要技术参数

(1)热继电器安装接线前,应清除触点表面污垢,以避免电路不通或因接触电阻过大而影响热继电器的动作特性。
(2)热继电器进线端子标志为1/L、3/L2、5/L3,与之对应的出线端子标志为2/T1、4/T2、6/T3;常闭触点接线端子标志为95、96,常开触点接线端子标志为97、98。
(3)必须选用与所保护的电动机额定电流相同的热继电器,如不符合则将失去保护作用。
(4)热继电器除了接线螺钉外,其余螺钉均不得拧动,否则其保护特性就会改变。
(5)热继电器安装接线时,必须切断电源。
(6)当热继电器与其他电器安装在一起时,应将它安装在其他电器的下方,以免其动作特性受到其他电器发热的影响。
(7)热继电器的主回路连接导线不宜太粗,也不宜太细。如连接导线过细,轴向导热性差,热继电器可能提前动作;反之,连接导线太粗,轴向导热快,热继电器可能滞后动作。
(8)电动机启动时间过长或操作次数过于频繁,会使热继电器误动作或烧坏电器,故这种情况一般不用热继电器作过载保护。
(9)若热继电器双金属片出现锈斑,可用棉布蘸上汽油轻轻擦拭,切忌用砂纸打磨。
(10)当主回路发生短路事故后,应检查发热元件和双金属片是否已经发生永久变形,若已变形应更换。
(11)热继电器在出厂时均应调整为自动复位形式。如欲调为手动复位,将热继电器侧面孔内螺钉倒退三四圈即可。
(12)热继电器脱扣动作后,若要再次启动电动机,必须待热元件冷却后,才能使热继电器复位。一般自动复位需5min,手动复位需2min。
(13)热继电器的整定电流必须按电动机的额定电流进行调整。在作调整时,绝对不允许弯折双金属片。
(14)为使热继电器的整定电流与负载的额定电流相符,可以旋动调节旋钮使所需的电流值对准白色箭头,旋钮上的电流值与整定电流值之间可能有误差,可在实际使用时按情况略微偏转。如需用两刻度之间整定电流值,可按比例转动调节旋钮,并在实际使用时适当调整。
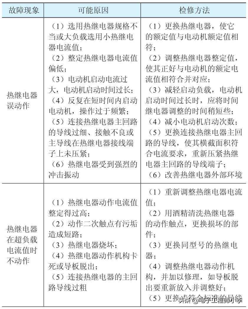
热继电器的常见故障及检修方法热继电器的常见故障及检修方法见表6-23。
表6-23热继电器的常见故障及检修方法

续表






