智慧印刷工坊

智慧印刷工坊

减重药物行业专题报告:GLP~1药物,推动减重市场持续扩容

admin 117 187

(报告出品方/作者:华金证券,赵宁达)

减重市场有望快速放量

肥胖是一种慢性代谢疾病

肥胖:指机体总脂肪含量过多和/或局部脂肪含量增多及分布异常,是由遗传和环境等因素共同作用而导致的慢性代谢性疾病。减重必要性:肥胖会引发一系列健康问题,如增加高血压、糖尿病、卒中及部分肿瘤等多种慢性病的风险;研究表明,体重减轻至少5%有助于改善这些并发症。肥胖也会带来社会及心理问题,造成医疗卫生体系负担加重。研究预测,2030年中国归因于超重/肥胖的医疗费用将达到4178亿人民币,约占全国医疗费用总额的21.5%。超重肥胖诊断标准:国内建议使用BMI≥24kg/m2和≥28kg/m2分别诊断成人超重(24kg/m2≤BMI28kg/m2)和肥胖(BMI≥28kg/m2),采用腰围男性≥90cm、女性≥85cm诊断成人中心型肥胖。超重肥胖患病率:研究预测,2030年中国成人(≥18岁)超重/肥胖合并患病人数有望达到8.1亿人,患病率65%以上。

药物治疗是肥胖治疗的重要手段之一

药物治疗是肥胖治疗的重要手段之一。当生活方式干预效果不佳,经评估有明显胰岛素抵抗或其他相关代谢异常时,可考虑用药。2016年版《美国临床内分泌协会及美国内分泌学会肥胖诊疗指南》指出,针对BMI≥30kg/m2或BMI≥27kg/m2合并肥胖相关并发症之一的成年患者,建议在生活方式和行为干预基础上应用药物减重治疗。2021年版《中国超重/肥胖医学营养治疗指南》建议,成年人群当BMI≥28kg/m2或BMI≥24kg/m2且合并高血糖、高血压、血脂异常等危险因素,经综合评估后,可在医生指导下选择药物联合生活方式干预。

对疗效更好且安全的减重疗法需求尚未得到满足

传统减重药物存在安全性问题。上世纪90年代已出现多款减重药物,但传统药物减重效果有限,且其中部分药物因具有成瘾性/增加肺动脉高压风险/增加神经系统副作用/致癌风险高等安全性问题被退市,对疗效更好且安全的减重疗法需求尚未得到满足。国内仅有三款减重药物获批。美国获批的减重药物主要包括奥利司他、芬特明/托吡酯、纳曲酮/安非他酮、利拉鲁肽及司美格鲁肽等;国内仅有奥利司他(进口原研药)、利鲁平(利拉鲁肽类似药,2023年7月获批)及贝那鲁肽(创新药,2023年7月获批)三款产品获批。

GLP-1RA为减重药物最优选择

给药方式及服用剂量:从一日多次到一周一次给药,患者的依从性提高;其中司美格鲁肽仅需每周一次皮下注射2.4mg。临床疗效:司美格鲁肽68周减重14.9%,相对安慰剂的减重效果最明显。不良反应:奥利司他通过抑制膳食脂肪的吸收来减重,基于其作用机制,胃肠道不良反应突出。芬特明是第二类精神管控药品,容易成瘾;托吡酯为抗癫痫药物,需监测抑郁及自杀倾向。纳曲酮主要用作戒断阿片上瘾者的治疗,具有肝损伤风险;安非他酮属于氨基酮类抗抑郁药,可能会引起癫痫发作。相比较而言,采用GLP-1靶点的利拉鲁肽及司美格鲁肽严重副作用较小,而且可降低MACE(主要心血管不良事件)风险。

GLP-1RA不断迭代,司美格鲁肽减重效果更好

天然GLP-1半衰期较短

GLP-1(胰高血糖素样肽-1)是一种对血糖控制及体重调节有重要作用的肠促胰岛素激素,由30个氨基酸组成,其中N端(7、8、9、10、12、13、15位)及C端(28、29位)的特异性氨基酸对GLP-1的活性至关重要,而N端容易被DPP-IV(二肽基肽酶-IV)降解,因此GLP-1半衰期较短(人静脉给药后1.5min,皮下给药后1.5h)。

作用机理:GLP-1在肠道L细胞中合成后,与GLP-1R(GLP-1受体)相结合,可以对关键外周器官、大脑的能量及葡萄糖代谢产生直接/间接的影响。一方面可以增强餐后葡萄糖刺激的胰岛素分泌,降低胰高血糖素分泌,从而延迟胃排空,引起饱腹感;另一方面可以通过中枢及外周机制抑制食欲和食物摄入,减少饥饿感。

GLP-1RA开发不断迭代,半衰期逐渐延长

GLP-1RA的开发侧重于延长半衰期。由于天然的GLP-1易被DPP-IV降解,半衰期仅约2min,延长半衰期成为GLP-1RA开发的重要策略。顺序修饰。通过简单的顺序修饰可以增强DPP-IV抗性,提高GLP-1受体的激活效力,基于此开发了艾塞那肽(2次/日)及利司那肽(1次/日),半衰期分别提升至2.4h及3h左右。顺序修饰+脂肪酸附着。通过顺序修饰增强DPP-IV抗性,以及通过脂肪酸的共价结合减慢血浆吸收并介导白蛋白结合,开发了利拉鲁肽(1次/日)及司美格鲁肽(1次/周),半衰期进一步提升至13h及168h左右。更复杂的分子修饰。通过与人血清白蛋白融合,开发了阿必鲁肽(1次/周),半衰期约120h;与单克隆抗体片段结晶(Fc)区域融合,开发了度拉糖肽(1次/周),半衰期约120h;通过持续给药系统及聚乙二醇化开发了艾塞那肽微球(1次/周),半衰期约2.4h但持续给药。

GLP-1RA可显著降低MACE

GLP-RA可显著降低MACE。研究发现,GLP-1RA除了有调节代谢、减重的功效外,还可以降低心脏病发作、中风或心血管疾病死亡的风险。近期诺和诺德已公布司美格鲁肽SELECT试验主要研究结果:对于超重/肥胖、无既往糖尿病史的CVD患者,与安慰剂相比,使用2.4mg司美格鲁肽治疗MACE可显著降低20%。

利鲁平——国内首款GLP-1RA减重类似药获批

国内首款GLP-1RA减重药物获批。利拉鲁肽在国内专利已到期,国内已有10余家药企加入利拉鲁肽生物类似药/仿制药的研发,在研产品多为2型糖尿病适应症,目前减重适应症进展最快的为华东医药(利鲁平—利拉鲁肽类似药),已于近期获批,成为国内首款上市的GLP-1RA减重生物类似药。

美格鲁肽——国内减重适应症已提交NDA

国内减重适应症已提交NDA。诺和诺德二代GLP-1RA药物司美格鲁肽的获批上市,激发了国内创新药企关于司美格鲁肽生物类似药的研发热情。目前国内已有10余家药企布局,多集中于2型糖尿病适应症的研发,其中进展居前的企业包括丽珠集团、齐鲁制药、华东医药及联邦制药等;减重适应症的研发仍处于早期阶段。近期诺和诺德提交的司美格鲁肽减重适应症的NDA已获受理,有望成为国内减重市场重磅品种。

点药物有望成为下一重磅减重产品

多靶点药物具有更大治疗潜力

与单一GLP-1RA相比,多靶点药物的开发将提供更大的治疗潜力。新的开发方向致力于将GLP-1RA与涉及能量和营养方面的其他治疗路径相结合,如与葡萄糖依赖的促胰岛素多肽(GIP)、调节能量代谢的胰高血糖素(GCG)等相结合发挥协同作用。

多靶点药物国外领先布局

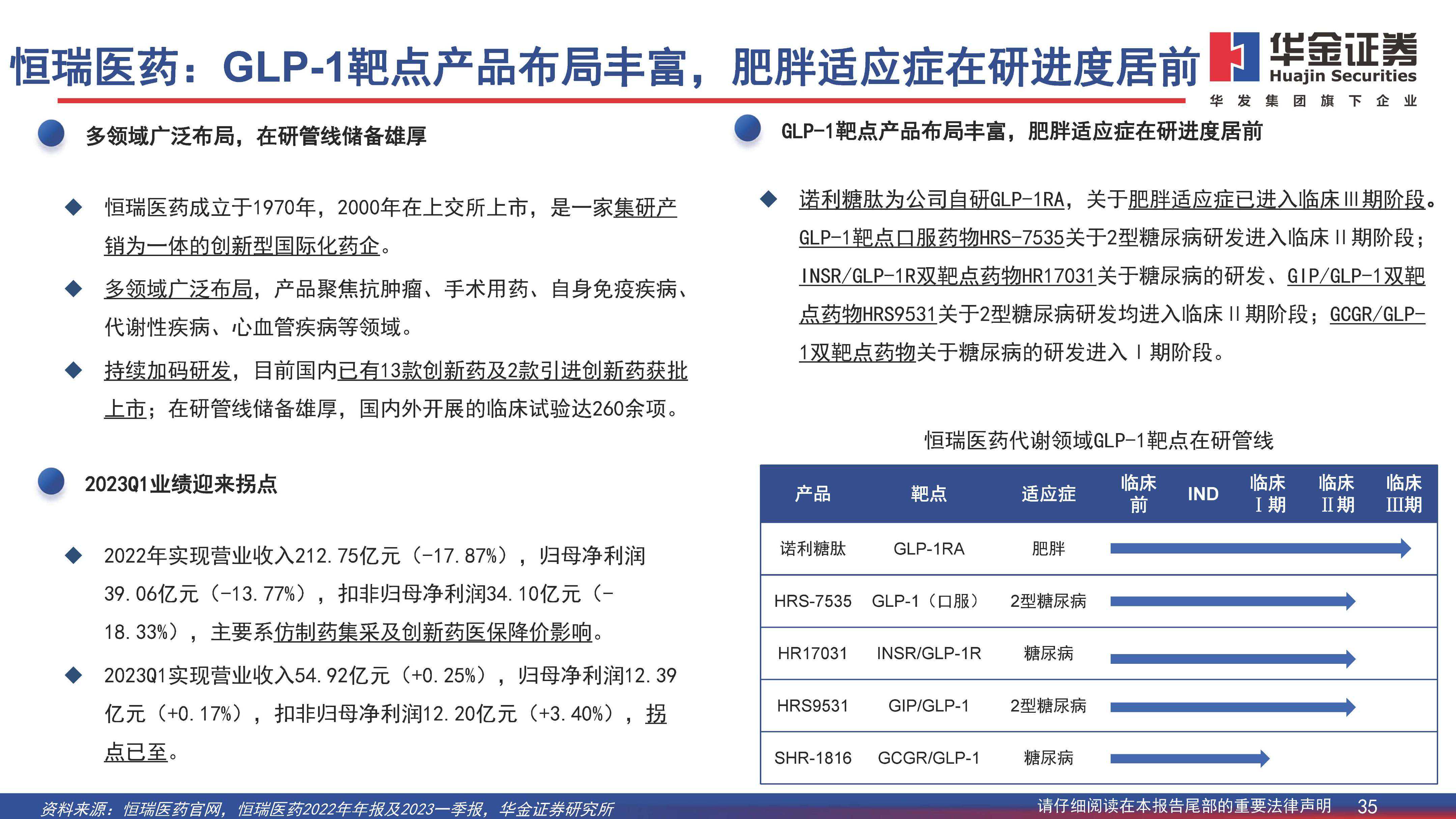
多靶点药物国外领先布局。全球有超30家药企的多靶点药物研发进入临床阶段,其中进展居前的为礼来的替尔泊肽及瑞他鲁肽。国内信达生物与礼来共同研发的马仕度肽已进入临床Ⅲ期阶段,恒瑞医药的HR-17031及HRS-9531已进入Ⅱ期阶段。

替尔泊肽——全球首款上市的GIPR/GLP-1R双重激动剂

全球首款上市的GIPR/GLP-1R双重激动剂。替尔泊肽(Tirzepatide)为GIPR/GLP-1R双重激动剂,由礼来研发。2022年获FDA批准用于治疗2型糖尿病,上市以来快速放量,2023H1销售额达到15.48亿美元;减重适应症全球III期SURMOUNT临床进行中。国内关于2型糖尿病适应症已申报NDA,减重适应症III期临床(替尔泊肽VS司美格鲁肽)进行中。

针对非2型糖尿病患者,替尔泊肽72周15mg减重22.5%,88周(含生活干预)减重26.6%。III期临床SURMOUNT-01旨在评估替尔泊肽在肥胖/超重的非2型糖尿病患者中减重疗效,主要终点为10mg及15mg剂量组在第72周降低体重的百分比及减重5%以上的患者比例。结果显示,替尔泊肽在两项评估中达到所有主要终点。(1)与安慰剂减轻2.4%相比,用药者平均减重16.0(5mg)、21.4%(10mg)及22.5%(15mg)。(2)89%(5mg)及96%(10mg和15mg)的用药患者体重至少减轻5%,而仅有28%的安慰剂患者体重至少减轻5%。SURMOUNT-03试验旨在评估替尔泊肽对于经历12周强生活干预后肥胖/超重的非2型糖尿病患者72周减重疗效。结果显示,替尔泊肽达到两个主要终点。(1)与安慰剂72周内体重反弹3.3%相比,用药者平均减重21.1%;94.4%的用药患者体重额外减轻至少5%,而安慰剂组仅10.7%。(2)在接受12周生活干预后用药72周的患者总平均体重减轻26.6%。

玛仕度肽——GCGR/GLP-1R双重激动剂在研进度领先

与安慰剂相比,马仕度肽24周6mg减重11.57%。评估玛仕度肽在中国超重或肥胖受试者中的有效性和安全性的Ⅱ期临床试验,主要终点为持续给药24周后体重相对基线的百分比变化。研究结果显示,玛仕度肽各剂量均具有显着减重疗效。(1)与安慰剂减轻1.05%相比,用药患者平均减重7.21%(3mg)、10.56%(4.5mg)及11.57%(6mg)。(2)58.1%(3.0mg)、82.5%(4.5mg)及80.3%(6.0mg)的用药患者体重至少减轻5%,而仅有4.8%的安慰剂患者体重至少减轻5%。

与安慰剂相比,高剂量玛仕度肽减重效果明显。评估玛仕度肽高剂量9mg疗效和安全性的Ⅱ期临床试验,主要终点是治疗24周后与安慰剂相比受试者体重相对基线的百分比变化。研究结果显示,玛仕度肽达到Ⅱ期主要研究终点。(1)用药9mg组平均减重较安慰剂组差值达-15.4%;(2)用药9mg组分别有81.7%、65.0%、31.7%和21.7%的受试者体重较基线下降至少5%、10%、15%和20%,而安慰剂组无受试者体重降幅达到5%及以上。

瑞他鲁肽——GCGR/GIPR/GLP-1R多重激动剂在研进度领先

与安慰剂相比,瑞他鲁肽48周12mg减重24.2%,疗效具有剂量依赖性。关于减重适应症的Ⅱ期临床研究,旨在评估不同剂量和剂量递增方案下瑞他鲁肽对肥胖或超重伴体重相关疾病(2型糖尿病除外)患者的疗效,主要终点是体重从基线到24周的百分比变化。研究结果显示,瑞他鲁肽达到Ⅱ期主要终点。(1)24周时,与安慰剂组减重1.6%相比,用药患者平均减重7.2%(1mg)、12.9%(4mg)、17.3%(8mg)及17.5%(12mg)。(2)48周时,与安慰剂组减重2.1%相比,用药患者平均减重8.7%(1mg)、17.1%(4mg)、22.8%(8mg)及24.2%(12mg)。(3)48周时,患者平均减重至少5%的患者占比92%(4mg)、100%(8mg)及100%(12mg),而安慰剂组平均减重至少5%的患者仅占27%。

重点公司分析

华东医药:GLP-1靶点深度布局,利拉鲁肽类似药成功获批

业务全产业链覆盖,打造创新研发生态圈。华东医药成立于1993年,1999年在深交所上市。业务覆盖医药全产业链,专注于医药工业、医药商业、医美、工业微生物四大板块。打造创新研发生态圈,在研管线储备丰富。公司创新研发聚焦肿瘤、内分泌及自身免疫三大核心治疗领域,通过自研、合作及引进,目前在研创新药及生物类似药52款,其中5款处于临床Ⅲ期。

业绩企稳回升,各板块有所贡献。2022年实现营业收入377.15亿元(+9.12%),得益于医美业务的快速放量(+91.11%)及医药工业(+10.88%)的稳健增长;归母净利润24.99亿元(+8.58%),扣非归母净利润25.98亿元(+13.24%)。2023Q1实现营业收入101.15亿元(+13.23%),得益于医美及医药工业的稳健增长、医药商业的加速增长;归母净利润7.55亿元(+7.23%),扣非归母净利润7.57亿元(+8.45%)。

GLP-1靶点深度布局,利拉鲁肽类似药获批上市。公司围绕GLP-1靶点,已构筑包含口服、注射液在内的长效及多靶点创新药/类似药产品管线。利拉鲁肽类似药肥胖适应症于近期获批,成为国内首款上市的GLP-1减重药物;TTP273片处于临床Ⅱ期;自研全球首创三靶点Fc融合蛋白药物DR10624、双靶点药物SCO-094及司美格鲁肽类似药均处在临床Ⅰ期;自研HDM1002已完成IND中美双报。

信达生物:GCGR/GLP-1R双重激动剂临床疗效优异

产品管线丰富,坚定全球创新。信达生物成立于2011年,2018年在港交所上市。产品管线丰富,聚焦肿瘤领域,战略布局心血管及代谢、自身免疫、眼科等慢病领域;涵盖35个创新分子研发,其中8个产品已上市,3个产品已提交NDA,5个产品进入关键性临床。自研创新平台,提供研发引擎。国清院已搭建差异化ADC技术平台,其中IBI-343()已进入国际化临床。加强国际化合作。公司已与礼来、赛诺菲等国际药企达成战略合作,坚定全球创新发展。

商业化产品快速放量,现金流充足。2022年实现营业收入45.56亿元(+6.7%),其中产品收入在受疫情及达伯舒医保价格调整影响下仍实现41.39亿元(+3.4%),得益于商业化产品组合的持续放量及新产品市场覆盖率的提升。2022年末公司现金流及短期金融资产约为91.66亿元,其中包括与赛诺菲战略合作收到的3亿欧元的股权投资,财务状况稳健。

GCGR/GLP-1R双重激动剂临床疗效优异。玛仕度肽(Mazdutide)是一种GCGR/GLP-1R双重激动剂,由信达生物及礼来共同研发。目前关于2型糖尿病及减重两项适应症均处于临床Ⅲ期阶段。两项适应症的Ⅱ期临床研究均表现出良好安全性、强劲的減重及降血糖效果,且兼具多重代谢获益。(1)2型糖尿病:试验组HbA1c水平较基线变化的最小二乘均值为-1.54%;(2)减重:试验组体重相对基线百分比变化的最小二乘均值为11.6%(9.85公斤)。

报告节选:






































(本文仅供参考,不代表我们的任何投资建议。如需使用相关信息,请参阅报告原文。)