中国网北京7月24(记者徐虹刘佳李颖)自23日起,2020年高考成绩陆续放榜。中国网记者查阅数据,整理汇总各地分数线。具体成绩,还请家长、考生以当地教育考试院公布数据为准。
一、甘肃
成绩查询地址:

二、云南
成绩查询地址:


三、宁夏
成绩查询地址:

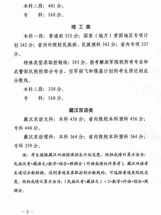
四、内蒙古
成绩查询地址:

五、江西
成绩查询地址:

六、广西
成绩查询地址:
具体数据如下:
本科第一批录取最低控制分数线:理工类496分,文史类500分。
本科第二批录取最低控制分数线:理工类353分,文史类381分。
高职高专录取最低控制分数线:理工类180分,文史类180分。
七、安徽
成绩查询地址:

八、湖南
成绩查询地址:

九、重庆
成绩查询地址:
具体分数如下:
一、普通文理类
(一)文史类
本科第一批536分
本科第二批443分
高职专科批180分
(二)理工类
本科第一批500分
本科第二批411分
高职专科批180分
十、河北
成绩查询地址:
特别需要提醒河北考生的是,自2020年起,河北高考本科一批和本科二批将合并录取,普通高校招生录取分为本科提前批、本科批、高职(专科)提前批和高职(专科)批四个批次”。

十一、辽宁
2020年辽宁省普通高等学校招生文化课录取控制分数线
成绩查询地址:

十二、湖北
成绩查询地址:


十三、四川
成绩查询地址:
普通类各批次录取控制分数线
文科
本科第一批:527分;本科第二批:459分;专科批:150分。
理科
本科第一批:529分;本科第二批:443分;专科批:150分。
十四、上海
成绩查询地址:

十五、广东
成绩查询地址:
本科各科类
文科类:总分430分。
理科类:总分410分。
体育类:文化科总分315分,体育术科195分。
美术类:文化科总分260分,美术术科203分。
音乐类:文化科总分250分,音乐术科190分。
舞蹈类:文化科总分210分,舞蹈术科180分。
广播电视编导类:文化科总分403分,广播电视编导术科205分。
艺术类校考:文化科总分250分。
专科院校(含执行本批次最低分数线的提前批专科院校)
文科类:总分160分。
理科类:总分160分。
体育类:文化科总分200分,体育术科185分。
美术类:文化科总分190分,美术术科150分。
音乐类:文化科总分180分,音乐术科150分。
舞蹈类:文化科总分160分,舞蹈术科150分。
广播电视编导类:文化科总分300分,广播电视编导术科180分。
艺术类校考:文化科总分160分。
十六、西藏
成绩查询地址:"840450458867483cd0dba9f4145a3ae8"
普通生源招生录取最低控制分数线
(一)文史类:
重点本科:少数民族350分,汉族460分。
普通本科:少数民族320分,汉族335分。
专科(高职):少数民族235分,汉族235分。
(二)理工类:
重点本科:少数民族325分,汉族480分。
普通本科:少数民族293分,汉族310分。
专科(高职):少数民族225分,汉族225分。
艺术、体育类专业招生录取文化成绩最低控制分数线
该类招生录取文化成绩最低控制分数线按普通类招生录取最低控制分数线的70%划定。录取时,文化成绩达到录取规定的,按专业成绩从高到低择优录取,录满为止。
1.文史类
本科:少数民族224分,汉族235分;
专科:少数民族165分,汉族165分。
2.理工类
本科:少数民族205分,汉族217分;
专科:少数民族158分,汉族158分。
十七、贵州
成绩查询地址:
第一批本科院校:
理工类480分,文史类548分。
第二批本科院校:
理工类384分,文史类463分。
高职(专科)院校:
理工类180分,文史类180分。
十八、山西
成绩查询地址:
一、普通高校招生本科录取最低控制分数线(不含二本C类院校)
(一)文史类:第一批为542分;第二批为469分。
(二)理工类:第一批为537分;第二批为449分。
(三)艺术类
1.第一批:艺术(文)为379分;艺术(理)为376分。
2.第二批:艺术(文)为328分;艺术(理)为314分。
3.专业成绩控制线:省统考美术专业成绩最低控制线为211.00分;音乐专业成绩最低控制线为75.00分;舞蹈专业成绩最低控制线为65.00分;表演专业成绩最低控制线为74.00分;书法学专业成绩最低控制线为71.00分。省联考播音与主持专业成绩最低控制线为81.00分;广播电视编导及戏剧影视文学专业成绩最低控制线为306.00分;航空服务艺术与管理专业成绩最低控制线为260.00分。
(四)体育类
1.体育专业成绩最低控制线为65.0分。
2.第一批:体育(文)为434分;体育(理)为430分。
3.第二批:体育(文)为375分;体育(理)为359分。
(五)第二批本科C类院校最低控制分数线待第二批本科B类院校录取基本结束时根据计划和考生志愿情况另行划定。
十九、陕西
成绩查询地址:
一本:文科512分,理科451分
二本:文科405分,理科350分
高职(专科):文科160分,理科160分
二十、黑龙江
成绩查询地址:
文史类理工类
普通本科一批:文史类为483分,理工类为455分;
普通本科二批(原二批、三批合并):文史类为356分,理工类为301分;
体育类本科:文科文化课为249分,理科文化课为210分,术科(全省统考)为91分;
艺术类本科(含部分艺术本科提前批、艺术本科一批、二批院校):文科文化课为247分,理科文化课为225分;
艺术类本科全省统考专业课最低录取控制分数线,将于艺术类提前批次录取后划定发布。
高职专科批文化课控制线:普通高职专科文史、理工类为160分,艺术类和体育类高职专科为150分。
二十一、海南
成绩查询地址:
2020年我省本科批、部分特殊类型招生及艺术类本科批(文化课)的录取最低控制分数线已确定,现向广大考生公告如下:

二十二、江苏
成绩查询地址:

二十三、福建
成绩查询地址:

二十四、河南
成绩查询地址:

二十五、北京
成绩查询地址:

二十六、青海
成绩查询地址:



二十七、吉林
成绩查询地址:

二十八、天津
成绩查询地址:
普通本科分数线476分
艺术类:333分,体育类:447分
二十九、浙江
成绩查询地址:


注:(1)艺术类第一批中,教育部批准的可自主划线的独立设置本科艺术院校和清华大学等高校的艺术类本科专业,由学校自主划定文化分数线;其他高校艺术类本科专业文化分数线须不低于347分。
(2)如遇部分类别第一段录取后即已完成全部计划,则该类别不进行第二段志愿填报。
(3)第二段投档录取完成后,将根据各类别缺额计划和生源情况,分别决定是否适当扩大比例征求志愿。

三十、新疆
成绩查询地址:

三十一、山东
成绩查询地址:
(一)普通类:特殊类型招生控制线532分;一段线449分;二段线150分。
(二)艺术类:文学编导类、播音主持类、摄影类本科文化控制线381分,美术类、音乐类、书法类本科文化控制线314分,舞蹈类、影视戏剧表演类、服装表演(模特)类本科文化控制线291分;专科文化控制线150分。独立设置的艺术院校和参照执行的艺术类专业,由院校自主划定本科文化控制线。
(三)体育类:一段线561分;二段线457分。体育类分数线是按照综合分数划定,综合分数由70%的专业成绩和30%的文化成绩组成,不是单纯文化成绩。
(四)高水平运动员文化录取控制分数线为普通类一段线。其中在教育部“阳光高考”平台公示可享受65%优惠分值的考生,按普通类一段线的65%执行291分。
(五)“3+2对口贯通分段培养”高职志愿填报资格线399分。





